外国语言与文化学院

通知公告
当前位置: 首页 · 通知公告
关于外国语言与文化学院英语教研室说课比赛通知
发布时间:
2022-08-12
来源:
阅读人数:


比赛时间:本周三(2022年8月17日)早上9点

比赛形式:线下

比赛地点:待定,教室晚些时间通知

参赛老师:英语专业组:冯源、车驰、党熹、胡萍、乔丽丽

大学英语组:李亚风、杨丽楠、付倩、王倩、张俊

比赛要求:参赛者以姓氏拼音顺序进行比赛,每人20分钟,全英文,制作PPT。(详细内容可参考打分表)

评选方式:根据参赛评委评分高低排序,评选出特等奖1名、一等奖2名、二等奖3名、三等奖4名。特等奖教师将代表教研室参加校级8月19日说课比赛。


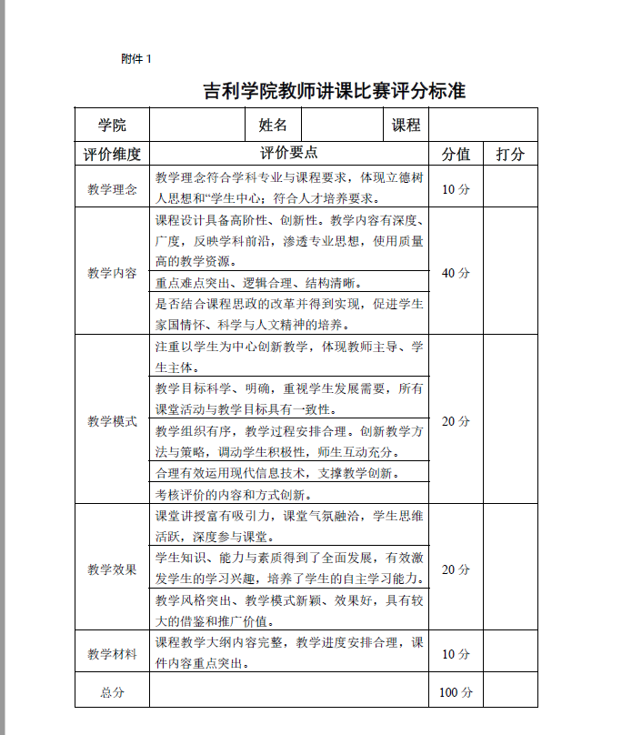
附表:评分表

外语语言与文化学院

2022年8月15日

地址:四川省成都市简阳市东部新区成简大道二段123号
电话:028-63286301
邮编:641423
Produced By CMS 网站群内容管理系统 publishdate:2026-01-30 14:36:01